导航切换
首页
学院概况
学院新闻
师资队伍
学院领导
在职教师
教学科研
学生工作
学生活动
党务工作
党建活动
合作共建
校友天地
招生就业
本科招生
研究生招生
就业信息
文件下载
通知公告
PROGRAM NAME
学院概况
学院新闻
师资队伍
教学科研
学生工作
党务工作
合作共建
校友天地
招生就业
新闻动态
通知公告
文件下载
热点新闻
2025-06-23
政治与公共管理学院2025报考指南
2020-08-18
张军政副校长到我院检查指导工作
2019-11-13
政治与公共管理学院简介
2021-11-22
在职教师
首页
通知公告
正文
点击显示栏目
学院概况
学院新闻
师资队伍
教学科研
学生工作
党务工作
合作共建
校友天地
招生就业
新闻动态
通知公告
文件下载
通知公告
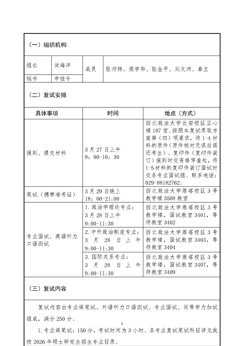
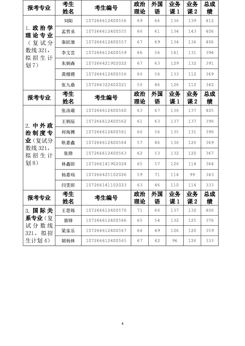
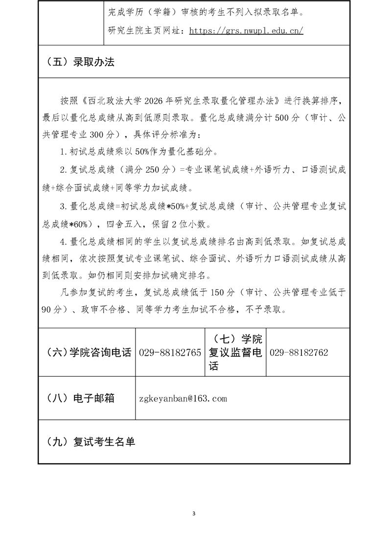
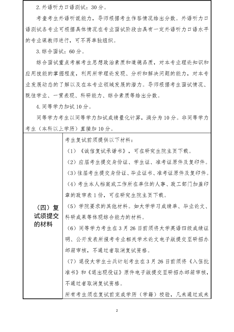
政治与公共管理学院一志愿考生复试录取方案
来源:政治与公共管理学院
发布者:政管学院02
浏览量:
上一篇:只有一篇
下一篇:只有一篇